讨论组 @JapanChats 商务合作 @appdo_bot

时不时唠叨点东京的事儿。不公正、不客观、不理性。分享有关 城市/美食/潮流/风景/人文 的东西。

推特 https://twitter.com/SimonJP404

博客 https://song.al

Buy ads: https://telega.io/c/LifeJapan
夕阳下的富士山和花火大会举行前的观众们。
旁边的日本观众狂哭

结束了以后掌声大约有一分钟

哭完了开始补妆了🤣
简单成为一个电影的関係者
焼肉×ワイン 清水橋バル
今日映画美学校試写会🎞️
这战斗也泰裤辣
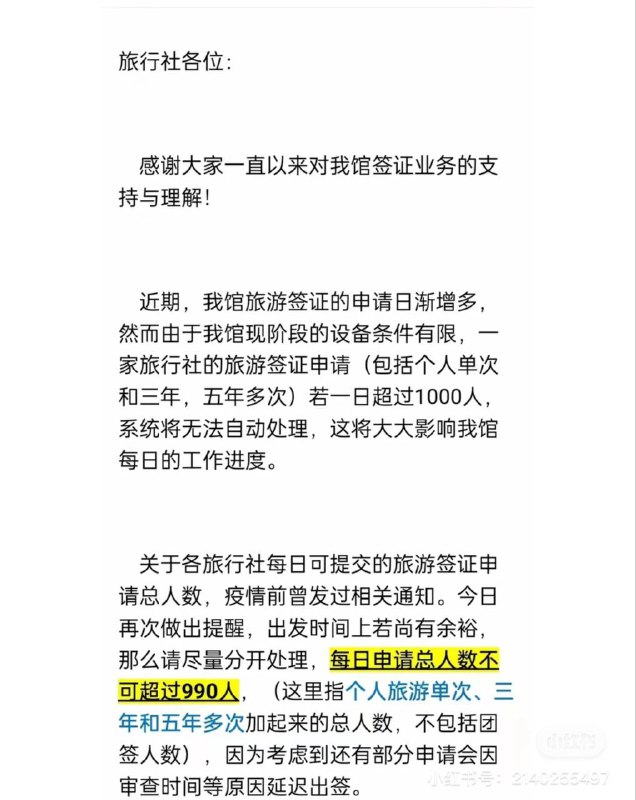
据日本驻中国大使馆,近期申办日本签证人数过多,而大使馆每日最多处理1000份材料,因此建议各大代办旅行社控制每日递交材料的数量。
上岁数了确实该养生了
就爱吃这一口
锐评下这套山手线键帽

总感觉没那味儿😆
现在国内的个别人能魔怔到什么程度呢

UP主视频对比了一下星链和手机放大器在户外的使用效果

弹幕问你为什么介绍星链的时候不说撞击我国卫星的事儿呢

紧接着后面已经开始查成分了

https://www.bilibili.com/video/BV1na4y1u7d5/
Back to Top